新闻资讯

【电路精选】基于NFC的无线通信系统电路设计

时间:2018-11-14 11:28 阅读:825 来源:互联网

在很多场合有线通信技术并不能满足实际需要,比如在野外恶劣环境中作业。使用无线射频通信芯片构建的通信模块,用单片机作为控制部件,配合一定的外围电路就能很好地进行两地空间区域信号对接,实现自由数据通信,解决了无线通信的技术难题。并且其具有硬件构造简单、维护方便、通信速率高、性能稳定等优点,能在电子通信业得到广泛应用。

本文的控制部件选用AT89C51型单片机。由于这种芯片只有SPI通信接口,而目前常用的单片机都没有这种接口,因此需要对该芯片的通信时序进行模拟,所以在控制器里编程时要严格按照芯片工作时序进行。

电路原理

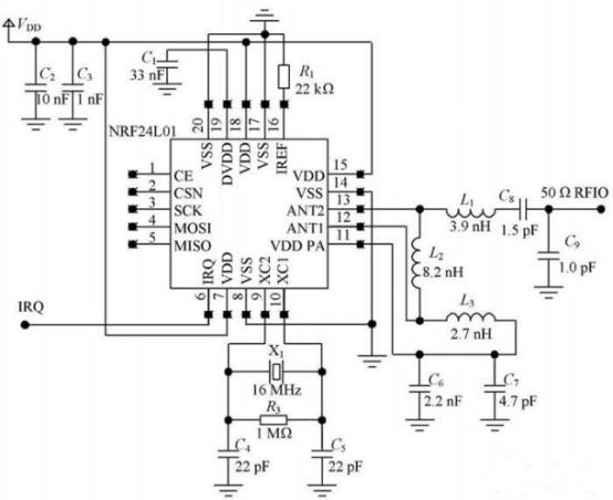
NRF24L01芯片构成的通信模块电路设计

NRF24L01芯片通信模块电路核心器件NRF24L01 配合网络晶振、解耦电容、偏极电阻一起工作构造稳定射频通信模块。该芯片是贴片结构,模块占用空间少,如图1所示。


图1 由NRF24L01 芯片构成的通信模块电路图。

电源电路设计

电源电路如图2所示,B1 是9 V 蓄电池或者锂电池, 能够反复充电。C1, C2 , C3 , C4 都是滤波电容, 起到一次与二次滤波作用。D1,D2 是稳压二极管, 使输出端的电压稳定在理想的水平电压。芯片7805 是三端稳压集成电路芯片,具有正电压输出。其电路内部还有过流、过热及调整管等保护电路,最终目的把9 V 电源转变成稳定5 V 输出,为后续设备供电。

图2电源电路图。

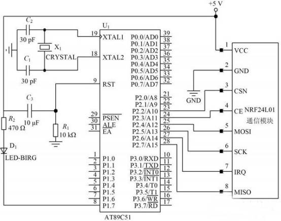
系统通信电路设计

系统通信电路如图3所示。本电路中应用单片机AT89C51作为控制芯片,对NRF24L01 主通信模块的接口时序模拟和对数据的发送与接收进行处理。

图3系统通信电路图。

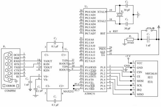
与PC 机通讯电路设计

如果单片机通信电路与单片机通信电路通信,则两个硬件电路和图3相同,只是在软件设计时需在每个通信端设定不同的通信地址,以辨认每个通信端口。若是单片机通信电路与PC 机或者具有COM 口的设备电路通信,则需要一个转接电路,其硬件电路如图4所示。


图4 SPI 接口与MAX232 通信硬件电路图。

在图4 所示的电路中, 单片机左侧是一块MAX232芯片, 其作用是将PC 机中的232 电平与单片机的T TL 电平匹配。最左侧是9 芯母接头,在使用时可接在计算机COM 口上与计算机通信。单片机右侧接一块射频通信模块。由于此块单片机同样没有SPI 接口,所以需要用普通接口软件模拟SPI 接口,其编程要严格按SPI 端口的通信逻辑时序。

编者结语

(1)提出基于射频的无线通信技术方案,并且按照该方案搭建硬件电路。
(2)设计单片机控制算法,在PC机中编好上位机软件,执行机构能迅速执行预定结果, 反应时间小于1ms。
(3)在执行机构遇到障碍时,能返回准确命令,使上位机捕捉到相应信息,直接反映双向通信效果好。
(4)系统稳定可靠,数据传输丢失率很小,低于0.01%。


服务热线

13896063375

微信扫一扫,快速沟通